Product Center
SY6202 Sample Application
General Description

SY6202 is a low-power and high-precision switch charger of NVDC architecture, It integrates charge, boost converter and protections, 
optimized for quick charge applications of small-capacity lithium batteries, charging current up to 1.5A and charging termination current down to 10mA. The standby current is less than 13uA and ship mode current is less than 3uA. 
The charging profile can be configured  by I2C. The step of charge voltage regulation is 10mV and the minimum step of charge current is 20mA. 
Several safety features are including JEITA profile, safety timer, and over-voltage/over-current/ under-voltage protection. 
The boost converter which output maximum 1.2 A. The quiescent current of boost mode is less than 500uA and it has high efficiency at light load.
SY6202 package is WLCSP20-2mm*2mm with a 0.4mm pitch.

Features

High-accurate switch charger: 1.5MHz switch frequency with 1uH inductor, ±0.5% charge voltage regulation(10mV/step adjustable), 5% charge current regulation@1.5A, Low termination with high accuracy 20mA±2mA, Charging current up to 2A, 92% efficiency at 1A, Programmable top-off timer, BATFET RON 30mΩ

Boost mode with low quiescent current: PFM mode 500uA quiescent current, 1.2A output current maximum, and four step output voltage

NVDC path management: Programmable input current limit (IINDPM) and input voltage limit (VINDPM)

10.5uA leakage current in standby mode and 1.2uA leakage current in ship mode

protections: input over-voltage protection, Battery over-current/over-voltage/under-voltage protections, Boost output over-voltage/over-current protections, Thermal regulation and thermal shutdown

Flexible reset functions: System reset by VBUS insertion, watchdog or push-button

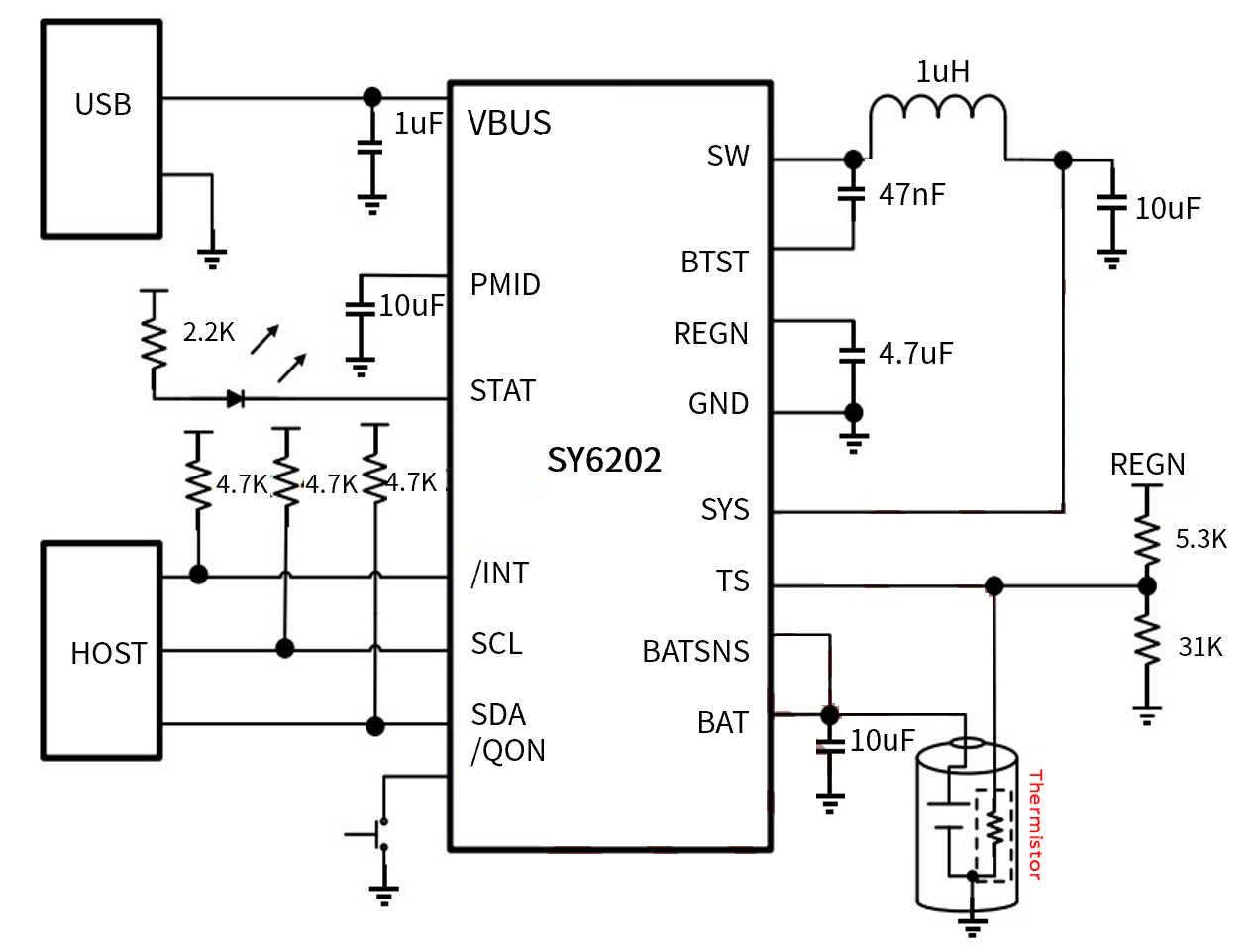
Typical Application Circuit Diagram
Applications

Wireless headset and charging case

smart watch

portable devices

网站地图